工信部印发《“十四五”信息化和工业化深度融合发展规划》
2021-12-03
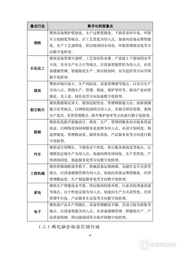
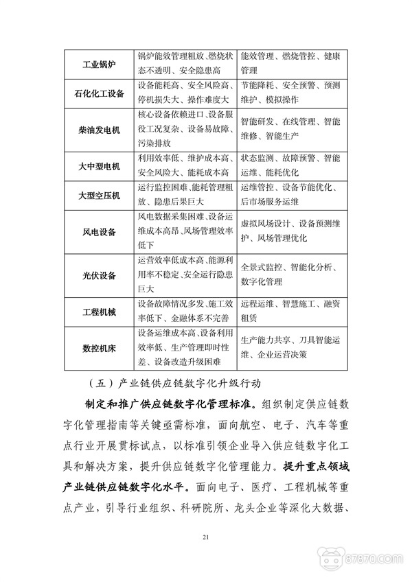
11月30日,工信部印发《“十四五”信息化和工业化深度融合发展规划》。《规划》指出,在推进行业领域数字化转型方面,针对消费品领域,实施“超高清视频+5G+AI+VR”融合创新应用工程,推动新技术产品在工业可视化、缺陷检测、产品组装定位引导、 机器人巡检等消费品行业典型场景的创新应用。

总体目标方面,到2025年,信息化与和工业化在更广范围、更深程度、更高水平上实现融合发展,新一代信息技术向制造业各领域加速渗透,范围显著扩展、程度持续深化、质量大幅提升,制造业数字化转型步伐明显加快。选取了“全国两化融合发展指数”这一可以综合反映两化深度融合发展实际成效的定量指标,提出到2025年,全国两化融合发展指数达到105,相较于2020年提高约20。
全文如下:



























原文来自http://news.87870.com/2111/43294.html
VR头显真的需要到180Hz吗?
2020-05-13
前HTC CEO周永明发布了一体式VR头显Mova
2020-05-27
全球首次!圆周率科技5G+VR直播带你“云登顶”世界屋脊
2020-05-28
数字化虚拟景区:未来必然趋势
2020-05-15
iPad Pro:HoloLens 2第三人称视角的最佳解决方案
2020-05-13